Diagrama de flujo del Appcc

La construcción del diagrama de flujo suele ser un aspecto tedioso y que consume una gran cantidad de recursos.

Si además tenemos en cuenta que puede cambiar rápidamente (cambios en etapas, en peligros, en medidas de control, etc.) todavía es más complicado mantenerlo al día.

Smel automatiza todo este proceso. Es más, el sistema te avisará de forma clara cuando has introducido cambios en el Appcc y, por ello, necesitas generar y además verificar de nuevo el diagrama de flujo.

Con ello, se facilita la optimización de recursos y el control de los requisitos.

La impresión del diagrama queda preparada con los miembros del equipo que deben comprobar y aprobar el diagrama in situ. Se conservan tantas verificaciones del diagrama como sean necesarias.

1

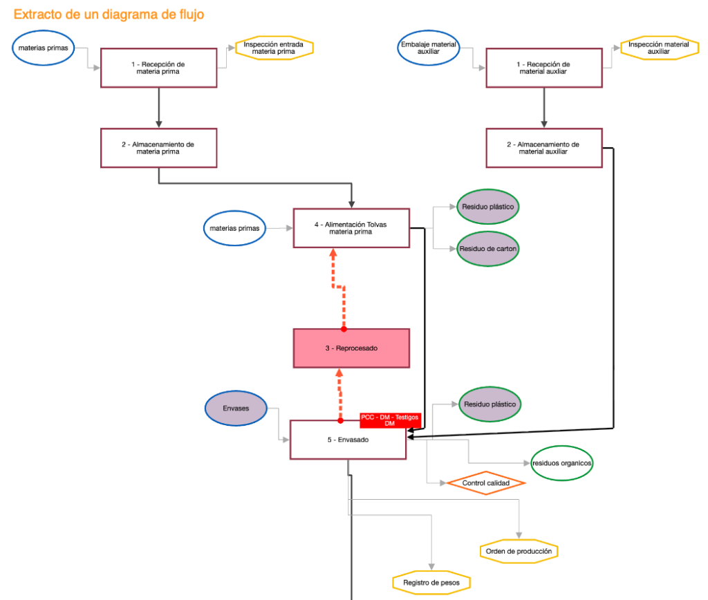
determinación de colores, p.e. para entradas y salidas de diferentes tipos

2

evitar cruces de líneas en diagramas complejos

3

poder mostrar u ocultar el diagrama por capas. P.e. mostrar todo el mapa o bien ocultar el capa relacionada con el agua

¿Quieres saber más?

Entrando en los siguientes apartados entenderás mejor qué te ofrece este módulo: